
Polyatomic molecules are projected to be powerful tools in searches for physics beyond the Standard Model (BSM), including new …

We demonstrate a blue-detuned magneto-optical trap (MOT) of a polyatomic molecule, calcium monohydroxide (CaOH). We identify a novel …

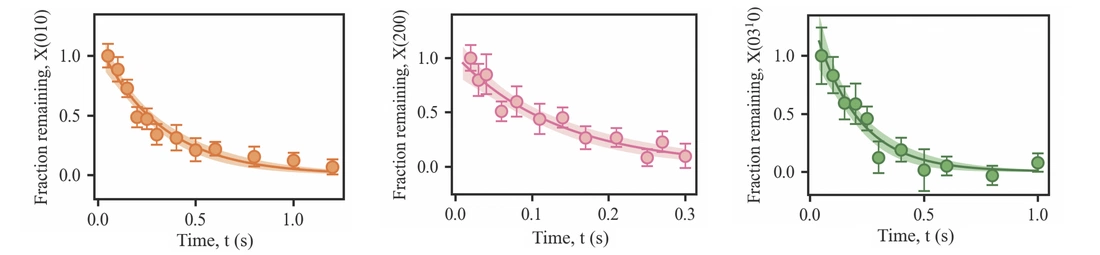
Collisions between ultracold calcium monohydroxide (CaOH) molecules are realized and studied. Inelastic collision rate constants are …

Polyatomic molecules provide complex internal structures that are ideal for applications in quantum information science, quantum …

We report an optical dipole trap of strontium monohydroxide (SrOH) with 1400(300) trapped molecules. Through optical pumping, we access …

Our work on conveyer-belt MOTs and characterizing collisions of polyatomic molecules is featured in Physics magazine.
Ultracold gases have been a cornerstone of modern physics, advancing fundamental physics, quantum simulation, quantum computation, atomic clocks, and quantum sensing. Recently, the family of ultracold gases has expanded to include diatomic molecules made of two atomic species. Their additional degrees of freedom of vibration and rotation add experimental complexity, while their unique features, such as strong dipolar interactions, expand their scientific scope far beyond ultracold atoms. Polyatomic molecules—those with three or more atoms—are the next frontier. Although they require control over more vibrational and rotational modes, they have properties that can be exploited to build the next generation of fundamental physics sensors, quantum computers, and simulators [1, 2]. Christian Hallas and Nathaniel Vilas from Harvard University and their colleagues have shown that they can trap polyatomic molecules at high densities and ultracold temperatures, enabling them to observe and control collisions between these molecules [3, 4]. These are important milestones toward creating gases of polyatomic molecules that are dense enough to unleash their full quantum nature.

Paper by Alex and Zack (with collaborator Lan Cheng) has been featured in Editor’s Suggestion on PRA.
The authors explore candidates for a next-generation search for the electron electric dipole moment (eEDM) by experimentally measuring the vibrational loss channels in three Sr-containing nonlinear molecules. They conclude that SrNH2 is the optimal choice for a future laser-cooled molecule-based eEDM experiment.

Our results on an optical tweezer array of ultracold polyatomic molecules demonstrate control of polyatomic molecules (CaOH) at the single particle, single internal quantum state level. The ability to create and manipulate tweezer arrays of polyatomic molecules paves the way for a variety of experiments harnessing the rich structure of these molecules, including quantum simulation, quantum computation, and precision studies of ultracold collisions and chemistry. Check out popular news coverage of this work in Physics World and Phys.org. Also see the Nature Research Briefing on this article.

December 2023: Our results on dipolar spin-exchange and entanglement between molecules in an optical tweezer array demonstrate entangling a pair of single CaF molecules using dipolar interaction. This observation opens the possibility of using molecular tweezer array as a platform for quantum computations and quantum simulations. The manuscript is published back-to-back with the work from Lawrence Cheuk’s group. Check out popular news coverage of this work in Physics Today, Nature News and Science Perspective.